Verein Brüggli
Statuten des Vereins Brüggli als PDF
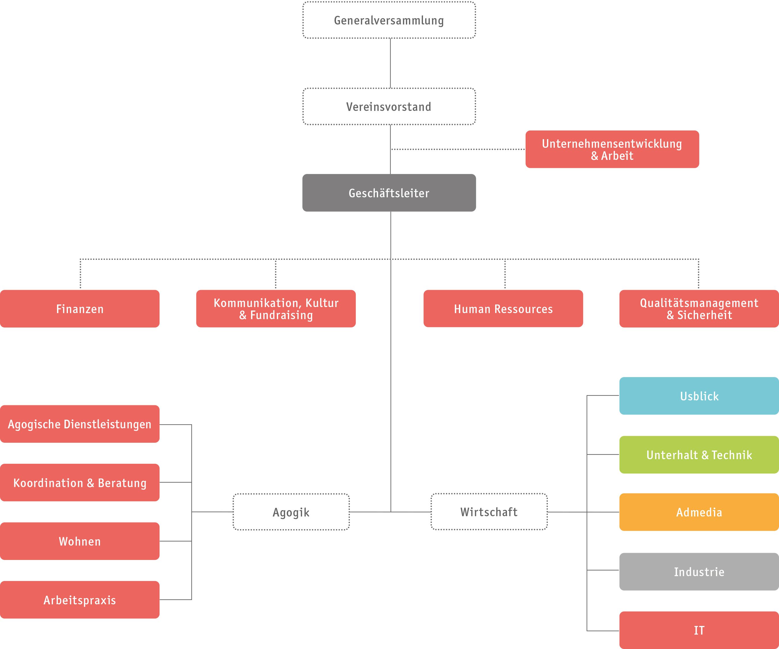
Hinter Brüggli steht ein Verein im Sinne von Art. 60 ZGB. Er ist politisch und konfessionell neutral.
Der Verein bezweckt:
1.
In Produktionswerkstätten und Dienstleistungsbereichen dem Schulalter entwachsene Menschen mit Behinderung und/oder sozialbedürftige Menschen weiter zu fördern und auszubilden, damit sie ihren Lebensunterhalt ganz oder teilweise selber verdienen können.
2.
Menschen mit Behinderung und/oder sozialbedürftige Menschen, welche nicht fähig sind, in der freien Wirtschaft zu arbeiten, Arbeits- und Verdienstmöglichkeiten zu bieten.
3.
Menschen mit Behinderung und/oder sozialbedürftige Menschen auf die Wiedereingliederung in die Gesellschaft und die freie Marktwirtschaft vorzubereiten.
4.
Wohnmöglichkeiten für Menschen mit Behinderung und/oder sozialbedürftige Menschen anzubieten.
5.
Der Verein hat keinen Erwerbszweck, seine Leistungen sind gemeinnützig und öffentlich. Die karitativen Dienste sollen in erster Linie den gemäss Vereinszweck betreuten Personen zukommen.
6.
Der Verein kann Zweigniederlassungen und Tochtergesellschaften im In- und Ausland errichten und sich an anderen Unternehmen im In- und Ausland beteiligen sowie alle Geschäfte tätigen, die direkt oder indirekt mit ihrem Zweck in Zusammenhang stehen.
7.
Der Verein ist darauf bedacht in allen Bereichen auf Nachhaltigkeit zu achten.

Verantwortliche
| Geschäftsleiter | Rainer Mirsch |
| Stv. Geschäftsleiter | Daniel Berini |
| Präsident | René Stüssi |
| Vizepräsident | Erich Messmer |
| Aktuar | Alois Schütz |
| Beisitzerin | Annamarie Fässler |
| Präsident | Erich Messmer |
| Vizepräsident, Finanzen | René Stüssi |
| Aktuar | Nicola Waldvogel |
| Agogik | Dr. Jörg Vollenweider |
| Kommunikation | Ursula Gebendinger |
| Provida Wirtschaftsprüfung AG, St. Gallen |

Kontakt:
Rainer
Mirsch
Geschäftsleiter
rainer.mirsch@brueggli.ch
Weihnachtskation: Hundeboxen im Ausverkauf
Weihnachtsaktion direkt beim Hersteller in Romanshorn: Hundeboxen von Brügglis Eigenmarke 4pets mit bis zu 50% Rabatt.
Vertrauen und Respekt für den Integrationserfolg
Was heisst es, als agogische Betreuerin bei Brüggli zu arbeiten?
«Wa machsch?»: Heute mit Karin
Mehrmals im Jahr ist Karin als Aushilfe bei Brüggli im Einsatz. Die Tätigkeit bei Brüggli bereitet ihr grosse Freude.
«Wa machsch?»: Heute mit Tarik
Tarik ist in der Ausbildung zum Kaufmann EBA bei Brüggli. Aktuell bereitet er sich für das ICDL-Diplom, eine Art Computerführerschein, vor.
Daniela und Jakob, ein starkes Duo
Daniela und Jakob halten Brüggli in Schuss. Sie arbeiten im Bereich Unterhalt & Technik.
Lohnarbeiten bei Brüggli
Brüggli erbringt vielfältige Dienstleistungen für Partner in der Fertigung von Produkten und Teilen. Auch unsere Logistik packt mit an.
«Wa machsch?»: Heute mit Kevin
Kevin sorgt dafür, dass alle Abteilungen von Brüggli ihre Post pünktlich erhalten. Somit trägt er viel Verantwortung. Das macht ihm nichts aus – im Gegenteil.
Zwei Hundeboxen von Brüggli glänzen im Test
Sicher, praktisch, schön: Die Hundebox Caree und die Hundebox Pro 1 von Brügglis Eigenmarke 4pets überzeugen im Test.












